Nástěnný žlab pro obklad, KNWFm 1000mm
Nerezový sprchový žlab KNWF s nástěnnou přírubou na stěnu, se používá ve sprchových koutech, kde umožňuje odtok vody zapustit přímo do podlahy a tím vytváří bezbariérové řešení. V tomto případě se sprchový žlab umísťuje ke zdi, na kterou se zároveň kotví.
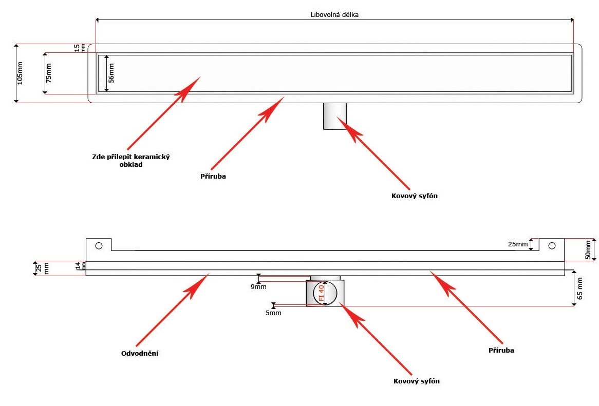
Sprchový žlab je možno osadit do podlahy o minimální výšce 65mm včetně dlažby.
Sprchový žlab je vybaven také třístrannou vodorovnou přírubou, která slouží pro lepší uchycení do podlahy a snadnější napojení dlažby až ke žlabu. Sifon je rovněž nerezový s odtokem 40mm, výška žlabu 65mm, nebo nebo odtokem 50mm, pak je žlábek vysoký 75mm. Samotný odvodňovací žlab je vyroben z kvalitní nerezi a umožňuje dobrou čistitelnost.
Dodává se v šířce 75mm, délce 500-1200mm s možností výběru mřížky z osmi vzorů a provedení lesk, nebo mat.
Stavebniny hrou






