Sprchový žlab rohový pro obklad, KFLm, 900x900mm
Nerezový sprchový žlab KNFLm s přírubou, pro odtok vody využívá obvodovou drážku, zatímco vlastní střed žlabu je vynechán pro položení dlažby. Tím sprchový žlab maximálně splyne s podlahou a nenaruší design dlažby.
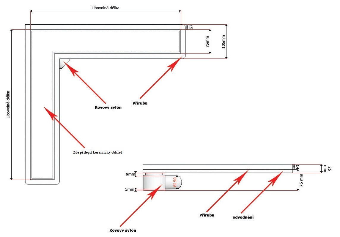
Sprchový žlab je lomený, má dvě ramena a používá se ve sprchových koutech jako rohový žlab a osazuje se do podlah o minimální výšce 65mm včetně dlažby.
Sprchový žlab je vybaven vodorovnou přírubou, která slouží pro lepší uchycení do podlahy a snadnější napojení dlažby až ke žlabu. Sifon je rovněž nerezový s odtokem 50mm, žlábek je vysoký 65mm. Samotný sprchový žlab je vyroben z kvalitní nerezi a umožňuje dobrou čistitelnost.
Dodává se v šířce 75mm, délkách ramen 300x300mm až 1000x1000mm.
Za příplatek je možné sprchový žlab vybavit nerezovými montážními nožkami.
Stavebniny hrou






